Skip to content

Added goal updated condition node#1712

Merged
SteveMacenski merged 6 commits intoros-navigation:masterfrom
gimait:preemption_recovery
May 13, 2020
Merged

Added goal updated condition node#1712
SteveMacenski merged 6 commits intoros-navigation:masterfrom
gimait:preemption_recovery

Conversation

@gimait
Copy link
Contributor

@gimait gimait commented May 9, 2020

Signed-off-by: Aitor Miguel Blanco aitormibl@gmail.com


Basic Info

Info Please fill out this column
Ticket(s) this addresses #1622
Primary OS tested on Ubuntu 20.04
Robotic platform tested on gazebo simulation of turtlebot

Description of contribution in a few bullet points

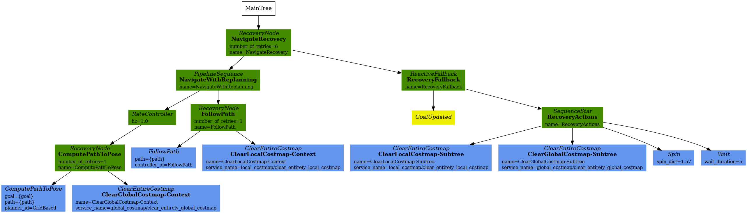
  • Added new behaviour tree node that checks if the global navigation goal has changed. This is used to stop the recovery behaviours when a new navigation goal is recieved.
  • The new node stores the current goal when it's ticked as IDLE (first tick) and returns success if the goal changes in the successive ticks. Otherwise it returns failure. The node is intended to be used with ReactiveFallback control nodes (the goal is checked each time, and all children are halted if it returns true), like:

simplification

  • The behaviour trees have been updated accordingly, ending up like:

bt_rep_rec
bt_round_robin

Description of documentation updates required from your changes

  • I have updated the readme, but I'm not sure if other updates are needed.

Future work that may be required in bullet points

  • It might be useful to add a decorator node that is equivalent to this. If we make some decorator nodes that can be nested, we can use them to trigger the replanning.

Copy link
Member

@SteveMacenski SteveMacenski left a comment

Choose a reason for hiding this comment

The reason will be displayed to describe this comment to others. Learn more.

Looks good - just a few things to review

// See the License for the specific language governing permissions and
// limitations under the License.

#ifndef NAV2_BEHAVIOR_TREE__GOAL_UPDATED_CONDITION_HPP_
Copy link
Member

Choose a reason for hiding this comment

The reason will be displayed to describe this comment to others. Learn more.

Can you add to the readme for BT navigator about how to implement preemption using this workflow? And then show examples of a tree using this to do a preemption, I think its important to make it explicitly clear to BT designers their needs for getting this behavior. The planning and recovery cases make good case studies.

Copy link
Contributor Author

Choose a reason for hiding this comment

The reason will be displayed to describe this comment to others. Learn more.

Yes! I knew I was forgetting something.

setStatus(BT::NodeStatus::FAILURE);
} else {
auto current_goal = config().blackboard->get<geometry_msgs::msg::PoseStamped>("goal");
if (goal_ != current_goal) {
Copy link
Member

Choose a reason for hiding this comment

The reason will be displayed to describe this comment to others. Learn more.

You should have an else here to set failure.

Copy link
Contributor Author

Choose a reason for hiding this comment

The reason will be displayed to describe this comment to others. Learn more.

Yes, that might fix some corner cases. (I only skipped it because in our workflow, after success the node is always halted, but I agree is best to reset it in case another control node is used)

<Spin spin_dist="1.57"/>
<Wait wait_duration="5"/>
</SequenceStar>
<ReactiveFallback name="RecoveryFallback">
Copy link
Member

Choose a reason for hiding this comment

The reason will be displayed to describe this comment to others. Learn more.

Can you generate images of these for the PR?

Copy link
Contributor Author

Choose a reason for hiding this comment

The reason will be displayed to describe this comment to others. Learn more.

I added them in the PR description, should I include them somewhere else? I'm thinking on spending some time going through our documentation for the bt, maybe I could also include them somewhere in the docs?

Copy link
Member

Choose a reason for hiding this comment

The reason will be displayed to describe this comment to others. Learn more.

Yes, that could be good. Anywhere that you see a BT diagram that you have now changed in this PR you should update. But it looks like you did that already?

Copy link
Contributor Author

Choose a reason for hiding this comment

The reason will be displayed to describe this comment to others. Learn more.

I think that's done, yes.

@SteveMacenski
Copy link
Member

SteveMacenski commented May 10, 2020

@naiveHobo please review since this will tie into your work

@naiveHobo
Copy link
Contributor

Looks good to me. Great work!

@SteveMacenski
Copy link
Member

SteveMacenski commented May 11, 2020

You will probably need to rebase on master to get this to build @gimait. We had to make a bunch of emergency changes over the weekend.


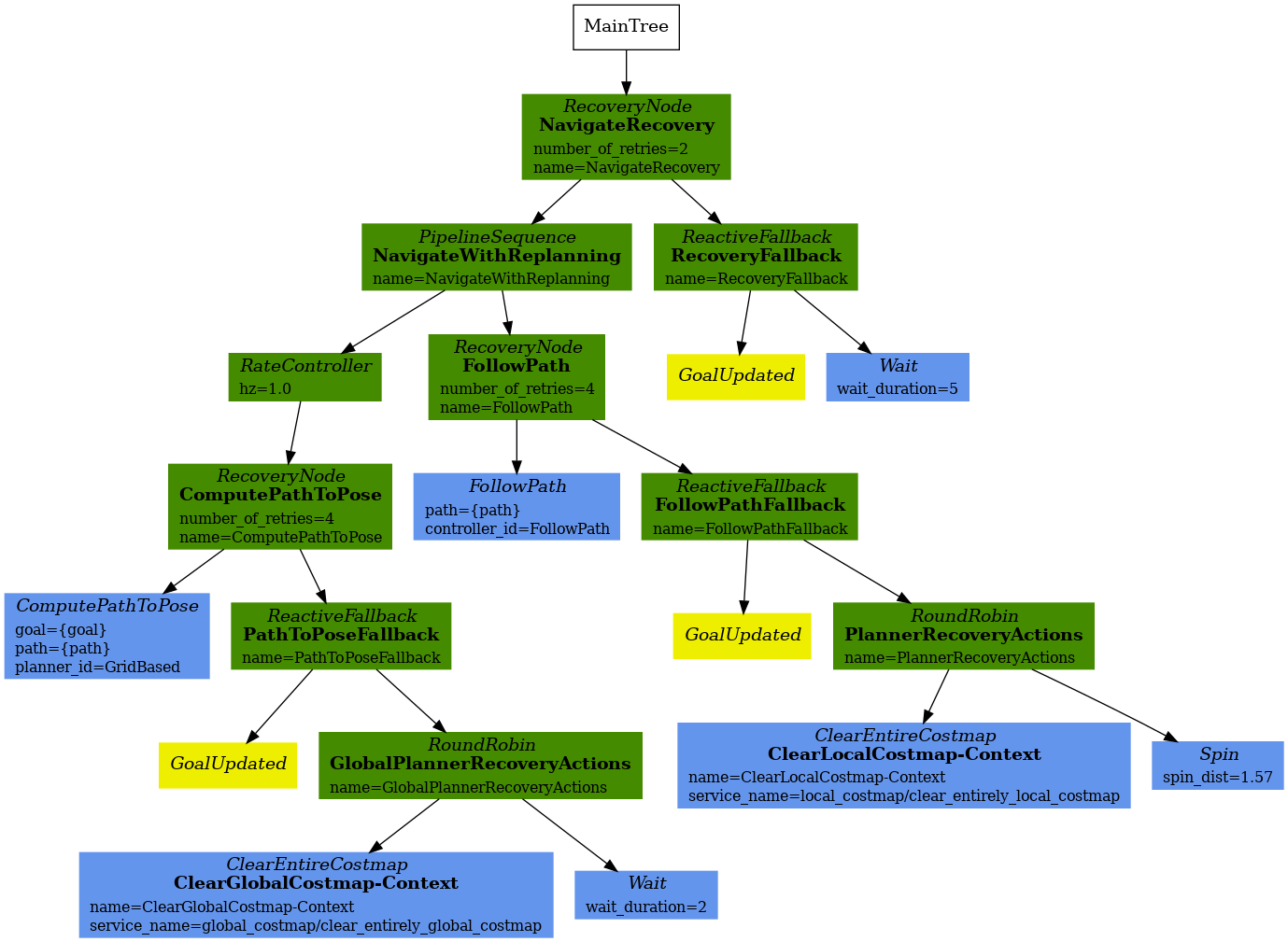
## Multi-Scope Recoveries

#### Recovery behaviours and condition nodes
Copy link
Member

Choose a reason for hiding this comment

The reason will be displayed to describe this comment to others. Learn more.

Please explicitly use the word "preemption" in the title and throughout the description. I would add a paragraph at the bottom stating this is the recommended way to implement preemption in the behavior tree following this design pattern.

<Spin spin_dist="1.57"/>
<Wait wait_duration="5"/>
</SequenceStar>
<ReactiveFallback name="RecoveryFallback">
Copy link
Member

Choose a reason for hiding this comment

The reason will be displayed to describe this comment to others. Learn more.

Yes, that could be good. Anywhere that you see a BT diagram that you have now changed in this PR you should update. But it looks like you did that already?

@SteveMacenski
Copy link
Member

SteveMacenski commented May 11, 2020

@gimait see last comment on the explicit docs. Can you also submit a PR to the navigation.ros.org website repo to add this adding preemption capability to the migration guide? Rebase and pass CI and we can move on!

gimait added 3 commits May 12, 2020 09:19
Signed-off-by: Aitor Miguel Blanco <aitormibl@gmail.com>
Signed-off-by: Aitor Miguel Blanco <aitormibl@gmail.com>
Signed-off-by: Aitor Miguel Blanco <aitormibl@gmail.com>
@gimait gimait force-pushed the preemption_recovery branch from 904d1e7 to 67fcea6 Compare May 11, 2020 23:35
## Multi-Scope Recoveries

#### Halting recoveries on navigation goal preemption
In general, the recovery behaviours should be halted when the navigation goal is preempted. In the default tree in the stack, this behaviour is accomplished using a condition node checking the global navigation goal and a reactive fallback controll node:
Copy link
Contributor Author

Choose a reason for hiding this comment

The reason will be displayed to describe this comment to others. Learn more.

@SteveMacenski what do you think?

@SteveMacenski
Copy link
Member

@gimait see suggested edits. Did you rebase?

@gimait
Copy link
Contributor Author

gimait commented May 11, 2020

Can you also submit a PR to the navigation.ros.org website repo to add this adding preemption capability to the migration guide?

I'll write a proper description/tutorials on how we want people to use these structures, not only for preemption but in general for any reactions to conditions (I'm thinking on the tree branch from #1705).

gimait and others added 2 commits May 12, 2020 09:49
Co-authored-by: Steve Macenski <stevenmacenski@gmail.com>
Co-authored-by: Steve Macenski <stevenmacenski@gmail.com>
@SteveMacenski
Copy link
Member

I'll write a proper description/tutorials on how we want people to use these structures, not only for preemption but in general for any reactions to conditions (I'm thinking on the tree branch from #1705).

that's also great, but we also do need a short description in the migration guide about this change either way.

Co-authored-by: Steve Macenski <stevenmacenski@gmail.com>
@codecov
Copy link

codecov bot commented May 12, 2020

Codecov Report

Merging #1712 into master will decrease coverage by 0.05%.
The diff coverage is 26.66%.

Impacted file tree graph

@@            Coverage Diff             @@
##           master    #1712      +/-   ##
==========================================
- Coverage   39.28%   39.22%   -0.06%     
==========================================
  Files         191      192       +1     
  Lines       10300    10315      +15     
  Branches     4734     4741       +7     
==========================================
  Hits         4046     4046              
+ Misses       3690     3688       -2     
- Partials     2564     2581      +17     
Flag Coverage Δ
#project 39.22% <26.66%> (-0.06%) ⬇️
Impacted Files Coverage Δ
nav2_bt_navigator/src/bt_navigator.cpp 32.52% <ø> (ø)
..._tree/plugins/condition/goal_updated_condition.cpp 26.66% <26.66%> (ø)
...ns/include/dwb_plugins/one_d_velocity_iterator.hpp 91.66% <0.00%> (-5.56%) ⬇️
nav2_navfn_planner/src/navfn.cpp 58.92% <0.00%> (-1.73%) ⬇️
nav2_amcl/src/amcl_node.cpp 37.95% <0.00%> (-0.16%) ⬇️
...v2_util/include/nav2_util/simple_action_server.hpp 44.44% <0.00%> (+1.85%) ⬆️
...tree/include/nav2_behavior_tree/bt_action_node.hpp 47.50% <0.00%> (+5.00%) ⬆️

Continue to review full report at Codecov.

Legend - Click here to learn more
Δ = absolute <relative> (impact), ø = not affected, ? = missing data
Powered by Codecov. Last update 536ed1f...7651dc2. Read the comment docs.

@SteveMacenski
Copy link
Member

OK, I'll merge after the navigation website PR is submitted. @naiveHobo please do another once-over

@gimait
Copy link
Contributor Author

gimait commented May 12, 2020

@SteveMacenski, should I do something about the coverage? maybe it's best to have another pr adding tests to all nodes that are lacking..

@SteveMacenski
Copy link
Member

SteveMacenski commented May 12, 2020

@naiveHobo PR implements a good test framework, so we can wait until that's in. But if you wanted to branch off of his branch to implement test coverage, that would be super great.

@SteveMacenski
Copy link
Member

@gimait I think the only blocker here is the navigation website PR to add to migration guide only. More docs are good, but lets get that one out so that we can merge this and unblock @naiveHobo PRs

@SteveMacenski
Copy link
Member

@naiveHobo you're unblocked for the other PRs. Can you rebase and make those updates?

@gimait I need some changes on the nav2 website PR. I think you're trying to do too much in 1 PR. Lets focus on the migration guide only. You can leave the updates to the links since those are all OK.

SteveMacenski added a commit to SteveMacenski/navigation2 that referenced this pull request Jun 17, 2020
* Corrected check to detect collision (ros-navigation#1404) (ros-navigation#1601)

Signed-off-by: Aitor Miguel Blanco <aitormibl@gmail.com>

* Script (ros-navigation#1599)

* Add eloquent option to build script and made it default

* Add eloquent in the error message

* Remove dashing

* setStatus(BT::NodeStatus::IDLE) removed (ros-navigation#1602)

the removed code has no effect at all: the status of a node will be its returned value!.

In general, you never set your status to IDLE, unless halted.

* Spin recovery (ros-navigation#1605)

* Corrected check to detect collision (ros-navigation#1404)

Signed-off-by: Aitor Miguel Blanco <aitormibl@gmail.com>

* Changed collision check to detect only lethal and unknown cells (ros-navigation#1404)(ros-navigation#1603)

Signed-off-by: Aitor Miguel Blanco <aitormibl@gmail.com>

* making documentation distro agnostic (ros-navigation#1610)

* Issue 1608 segmentation fault planner server node master (ros-navigation#1612)

* corrected wrong indexing in NavfnPlanner::smoothApproachToGoal function

* resolved uncrustify errors

* corrected the condition inside NavfnPlanner::smoothApproachToGoal to replace last pose of computed path

Co-authored-by: chikmagalore.thilak <chikmagalore.thilak@bshg.com>

* BehaviorTree refactoring (ros-navigation#1606)

* Proposed refactoring to avoid issues with CoroAction

* correctly haltAllActions (related to ros-navigation#1600)

* not really needed and will be deprecated soon

* Applying changes suggested in the comments of ros-navigation#1606

- fix haltAllActions
- changes method signature on_success()
- reverts the changes made here:
https://github.com/ros-planning/navigation2/pull/1515/files

* fix warnings and errors

* make uncrustify happy?

* Update bt_navigator.cpp

* Update bt_navigator.cpp

* uncrustify fix

Co-authored-by: daf@blue-ocean-robotics.com <Davide Faconti>

* Decide the output of BtServiceNode based on the service-response (ros-navigation#1615)

- `BtServiceNode::check_future()` was created, to encapsulate the logic
where a the output of the BtServiceNode is computed.
- Inherited classes can overload this function according to the requirement
of the user

* Add server_name parameter to BtActionNode (ros-navigation#1616)

A BT port is introduced in case the user wants to change the default action_name
of BtActionNode.

* Added thread synchronization to KinematicParameters (ros-navigation#1459) (ros-navigation#1621)

* Added thread synchronization to KinematicParameters (ros-navigation#1459)

Signed-off-by: Aitor Miguel Blanco <aitormibl@gmail.com>

* Doxygen fix (ros-navigation#1459)

Signed-off-by: Aitor Miguel Blanco <aitormibl@gmail.com>

* Docs (ros-navigation#1629)

* Updated website gifs (ros-navigation#1228)

Signed-off-by: Aitor Miguel Blanco <aitormibl@gmail.com>

* Created new gifs (ros-navigation#1228)

Signed-off-by: Aitor Miguel Blanco <aitormibl@gmail.com>

* Corrected gif name (ros-navigation#1228)

Signed-off-by: Aitor Miguel Blanco <aitormibl@gmail.com>

* Allow reaction to cancellation and preemption on wait recovery plugin (ros-navigation#1636)

* Changed onCycleUpdate to allow preemption (ros-navigation#1622)

Signed-off-by: Aitor Miguel Blanco <aitormibl@gmail.com>

* Deleted unnecessary wait and corrected style (ros-navigation#1622)

Signed-off-by: Aitor Miguel Blanco <aitormibl@gmail.com>

* Nav2 planner plugin tutorial (ros-navigation#1633)

* Nav2 planner plugin tutorial draft 1

* Reduced gif size

* Updated the config code block

* Remove RRTConnect plugin and add StraightLine plugin.

* Address reviewer's comments

* Add information about planners mapping in Navigation2

* Minor path fix for gif (ros-navigation#1638)

* Minor improvement on best practice for pluginlib export (ros-navigation#1637)

* Add caps to headers (ros-navigation#1639)

* Fix segfault in test_planner_random_node/test_planner_costmaps_node (ros-navigation#1640)

The problem appears while addressing zero-length path vector
after planner failed to create a plan.

* Fix trans_stopped_velocity comparison with x & y velocity (ros-navigation#1649)

Signed-off-by: Shrijit Singh <shrijitsingh99@gmail.com>

* map_server refactor and cleanup (ros-navigation#1624)

* [WIP] map_server refactor and cleanup

nav2_map_server/mapio (map input-optput library):
* Move OccupancyGrid messages saving code from MapSaver::mapCallback()
  to saveMapToFile() function
* Rename and move try_write_map_to_file() MapSaver method
  to tryWriteMapToFile() function
* Move map saving parameters into one SaveParameters struct
* Reorganize map saving parameters verification code from MapSaver
  to new checkSaveParameters() function
* Correct logging for incorrect input cases in checkSaveParameters()
* Copy loadMapFromYaml() method from OccupancyGridLoader
* Move loadMapFromFile() method from OccupancyGridLoader
* Rename and move load_map_yaml() OccupancyGrid method
  to loadMapYaml() function
* Move LoadParameters struct from OccupancyGridLoader

nav2_map_server/map_saver:
* Completely re-work MapSaver node:
 - Switch MapSaver from rclcpp::Node to nav2_utils::LifecycleNode
 - Revise MapSaver node parameters model
 - Add saveMapTopicToFile() method for saving map from topic
 - Remove future-promise synchronization model as unnecessary
* Add "save_map" service with new SaveMap service messages
* Rename map_saver_cli.cpp -> map_saver_cli_main.cpp file
  and map_saver -> to map_saver_cli executable
* Add ability to save a map from custom topic ("-t" cli-option)
* Restore support of "--ros-args" remappings
* Update help message in map_saver_cli
* New map_saver_server_main.cpp file and map_saver_server executable:
  continuously running server node
* New launch/map_saver_server.launch.py: map_saver_server launcher

nav2_map_server/map_server:
* Revise MapServer node parameters model
* Rename loadMapFromYaml() -> loadMapResponseFromYaml()
* Add node prefix to "map" and "load_map" service names
* Fix crash: dereferencing nullptr in map_server running as a node
  while handling of incorrect input map name
* Add updateMsgHeader() method for correcting map message header
  when it belongs to instantiated object
* Rename main.cpp -> map_server_main.cpp file
* Minor changes and renames to keep unified code style

nav2_util/map_loader:
* Remove as duplicating of loadMapFromFile() from MapIO library

other:
* Update nav2_map_server/README
* Fix testcases

* Fixes for cpplint, uncrustify, flake8 and test_occ_grid_node failures

* Fixing review comments

* Rename mapio -> map_io
* Move all OccGridLoader functionality into MapServer. Remove OccGridLoader
* Switch all thresholds to be floating-point
* Switch loadMapFromYaml() returning type to LOAD_MAP_STATUS and remove
  duplicating code from loadMapResponseFromYaml()
* Make mapCallback() to be lambda-function
* Make saveMapCallback() to be class method
* Utilize local rclcpp_node_ from LifecycleNode instead of map_listener_.
  Remove map_listener_ and got_map_msg_ variables.
* Rename load_map_callback() -> loadMapCallback() and make it to be class method
* Rename handle_occ_callback() -> getMapCallback() and make it to be class method
* Force saveMapTopicToFile() and saveMapToFile() to work with constant arguments
* map_saver_cli: move arguments parsing code into new parse_arguments() function
* Rename test_occ_grid_node -> test_map_server_node and fix test
* Rename test_occ_grid -> test_occ_grid and fix test
* Fix copyrights
* Fix comments
* Update README

* Increase test coverage

* Fixing review comments

* Separate map_server and map_saver sources
* Fix copyrights
* Suppress false-positive uncrustify failure

* Map Server docs update for Foxy (ros-navigation#1650)

* Map Server docs update for Foxy

* Fixes after review

* Add brief description of map_io

* Initialize variabes to avoid errors during build (ros-navigation#1654)

Signed-off-by: Pablo Vega <epvega@gmail.com>

* Temporarily remove planner tests (ros-navigation#1656)

* Replace deprecated ament_export_interfaces

* Revert edf9b9a

Accidental commit into github ui

* remove docs from navigation2 repo (ros-navigation#1657)

* Update hyperlinks in readme for new website docs (ros-navigation#1668)

* Update hyperlinks in readme for new website docs

* Adding link to join slack

* Ignore codecov paths in tests (ros-navigation#1671)

* Ignore codecov paths in tests

* adding missing string test case for stripping leading slash

* Update test_string_utils.cpp

* Update test_string_utils.cpp

* Update codecov.yml

* Update codecov.yml

* Update codecov.yml

* Update codecov.yml

* Fix bug in the condition to publish local plan (ros-navigation#1674)

Signed-off-by: Francisco Martin Rico <fmrico@gmail.com>

* Fix infinite rotation in Spin recovery when angle > PI (ros-navigation#1670)

* Fix infinite rotation in Spin recovery when angle > PI

* Add test for spin recovery

* Fix formatting

* Add general optimizations

* Fix copyright

* Add weights to AMCL particle cloud (ros-navigation#1677)

* Add Particle and ParticleCloud msgs to publish amcl particle cloud with weights

* Add deprecation warning

* Remove dead code from navfn planner (ros-navigation#1682)

* adding wait recovery integration test (ros-navigation#1685)

* adding recovery wait test

* adding copy rights

* fixing gaurds

* Add ignoring code cov any files named test_ (ros-navigation#1691)

* Add ignoring code cov any files named test_

* Update slack URL

* Update codecov.yml

* Replace current cell reference with copy (ros-navigation#1690)

The cell reference becomes invalidated as the reference becomes invalid when a new  cell is added to the vector

Signed-off-by: Shrijit Singh <shrijitsingh99@gmail.com>

* Fix segfault in test_planner_random_node (ros-navigation#1694)

deactivate needs to be called before cleanup
to stop the mapUpdateLoop()

Signed-off-by: Siddarth Gore <siddarth.gore@gmail.com>

* Adding more simple action server, nav2_utils, and lifecycle bringup CLI tests (ros-navigation#1695)

* adding tests to simple action server and fixed bug

* more test coverage in nav2_utils

* testing lifecycle cli program

* shifting action server test around for stability

* adding test temp commented out

* flake

* w/o resetting

* Change publishers to publish unique ptrs (ros-navigation#1673)

* Change publishers to publish unique ptrs

* Revert test case modification

* Update function signature to receive unique_ptrs

* Update publishers in nav2_costmap_2d to publish unique ptrs

* Update publishers in nav2_planner and nav2_map_server

* Change nav2_map_server publisher to publish occupancy grid unique ptr

* Change publisher in nav2_planner to publish path unique ptr

* Remove smart pointer return from functions in nav2_costmap_2d

* Run cpp_lint manually in nav2_costmap_2d

* Minor fixes

* Adhere to conventions of smart pointers passing to function

* Change publisher in dwb_core to publish unique pointer

* update for BT.cpp master (ros-navigation#1714)

* Update CI for ROS2 Foxy (ros-navigation#1684)

* Update Dockerfile

* Update repo paths

* Copy all of workspaceto include .repo files expected by CI in image

* Patch Docker and CI for missing gazebo 11
Revert once gazebo 11 is ready

* Disable connext for now

* Disable debug jobs in nightly workflow

* Remove unused install_deployment_key refrence

* Update the release Dockerfile

* Use buildkit to speed up loacal builds

* Add example of running tests

* Roll back BTcpp and no-error deprecated warnings

* Revert "Roll back BTcpp and no-error deprecated warnings"

This reverts commit 301eb54.

* Move extra Dockerfiles to tools folder

* Replace deprecated ament_export_interfaces (ros-navigation#1669)

with ament_export_targets
See notice here:
https://index.ros.org/doc/ros2/Releases/Release-Foxy-Fitzroy/

* Refactor rclcpp::executor::FutureReturnCode deprecation (ros-navigation#1702)

* Refactor deprecated code

* Add ompl repo (for test)

* Fix indent

* Remove OMPL

* Fix cppcheck errors (ros-navigation#1718)

* Fix cppcheck errors

Signed-off-by: Sarthak Mittal <sarthakmittal2608@gmail.com>

* Fix test name generator

* Fix returning after it is deallocated / released error

* Increase sleep to 10 seconds to allow map server node to start up

* Fix infinite wait for service in nav2_map_server tests

* [WIP] Checking line coverage in codecov (ros-navigation#1713)

* Add parsers options

* Disable all branch detection option

* Replace lcov with gcov

* Revert changes in codecov.yaml and remove branch coverage from coverage bash script

* [master] Windows bring-up (ros-navigation#1704)

* Windows bringup.

* nullity check.

* nullity check.

* Added goal updated condition node (ros-navigation#1712)

* Added goal updated condition node

Signed-off-by: Aitor Miguel Blanco <aitormibl@gmail.com>

* Updated bt_navigator readme and added missing failure condition

Signed-off-by: Aitor Miguel Blanco <aitormibl@gmail.com>

* Updated bt_navigator readme

Signed-off-by: Aitor Miguel Blanco <aitormibl@gmail.com>

* Update nav2_bt_navigator/README.md

Co-authored-by: Steve Macenski <stevenmacenski@gmail.com>

* Update nav2_bt_navigator/README.md

Co-authored-by: Steve Macenski <stevenmacenski@gmail.com>

* Update nav2_bt_navigator/README.md

Co-authored-by: Steve Macenski <stevenmacenski@gmail.com>

Co-authored-by: Steve Macenski <stevenmacenski@gmail.com>

* Tf timeout (ros-navigation#1724)

* Parameterized tf_timeout in amcl
* Refactored the existing transform_tolerance parameter in amcl to transform_publish_shift.
* Refactored tf_buffer method calls to use transform_tolerance according to [978].

* Added tf_timeout to static_layer and observation_buffer

* declared transform_tolerance parameter

* change transform_tolerance default value

Co-authored-by: Steve Macenski <stevenmacenski@gmail.com>

* Removed transform_publish_shift param

* Fixed linting errors

Co-authored-by: Steve Macenski <stevenmacenski@gmail.com>

* Fix system_tests flaky issue (ros-navigation#1723)

* Return back planning system tests

* Fix testcase failure related to not updating costmap

This appeared while compiler treated costmap pointer
to be unused and optimized it out

* Fix flake8 E128 failure

* Fix uninitialized variable warnings and change default value (ros-navigation#1728)

* Fix uninitialized warning for variable temp_tf_tol.

* Change default GridBased.tolerance to 0.5 meters

* Add DistanceController decorator node (ros-navigation#1699)

* Add DistanceController decorator node

Signed-off-by: Sarthak Mittal <sarthakmittal2608@gmail.com>

* Update documentation and rename behavior tree XMLs

* Add tests for distance controller

* Fix test

* Update readme and add BT image

* Rename test files

* Remove protected setStatus calls

* Add option to inflate unknown space (ros-navigation#1675)

* Add option to inflate around unknown space

Signed-off-by: Shrijit Singh <shrijitsingh99@gmail.com>

* Fix bug regarding lower bound of double in worldToMapEnforceBounds

Signed-off-by: Shrijit Singh <shrijitsingh99@gmail.com>

* Convert 2D caches to 1D vectors for automatic memory management and better locality

Signed-off-by: Shrijit Singh <shrijitsingh99@gmail.com>

* Add general optimizations and modern syntax

Signed-off-by: Shrijit Singh <shrijitsingh99@gmail.com>

* Switch from map<double> to vector<> in using precached integer distances

Credits to original author from ros-planning/navigation#839

Signed-off-by: Shrijit Singh <shrijitsingh99@gmail.com>

* Add tests for inflate_unknown and inflate_around_unknown

Signed-off-by: Shrijit Singh <shrijitsingh99@gmail.com>

* Remove commented out assert

Signed-off-by: Shrijit Singh <shrijitsingh99@gmail.com>

* Add BehaviorTree visualization support using Groot (ros-navigation#1725)

* Add BehaviorTree visualization support using Groot

* Add nav2 TreeNodesModel containing all BT Nodes used

* Add instructions on using Groot to visualize behavior trees

Signed-off-by: Sarathkrishnan Ramesh <sarathkrishnan99@gmail.com>

* Rearrange files and minor updates

* Move nav2_tree_nodes.xml and groot instruction to nav2_beahvior_tree

* Run cmake install rules for nav2_tree_nodes.xml

Signed-off-by: Sarathkrishnan Ramesh <sarathkrishnan99@gmail.com>

* Add distance controller node in nav2 TreeNodesModel

Signed-off-by: Sarathkrishnan Ramesh <sarathkrishnan99@gmail.com>

* Add collision checking for footprint without using subscibers. (ros-navigation#1703)

* Add collision checking for footprint without using subscibers.

* Address reviewer's comments

- Changed the design if the footprint collision checkers
- And propogate the changes to dependencies such as nav2_recoveries and nav2_core

* Remove some extra headers

* Remove debuging code

* Add requested test

* Change weird test names.

* Remove unorientFootprint function dependency

* Imporve tests

* Fix commented Varible

* Expose distance controller frames to ports (ros-navigation#1741)

* Add feedback in navigation2 actions (ros-navigation#1736)

* adding navigate to pose feedback and remove random crawl from master

* adding controller feedback

* recovery feedback actions

* Update nav2_controller/src/nav2_controller.cpp

Co-Authored-By: Carl Delsey <1828778+cdelsey@users.noreply.github.com>

* Add feedback in wait action and make general improvements

Signed-off-by: Sarthak Mittal <sarthakmittal2608@gmail.com>

* Fix rebase errors

* Make feedback reset across different goals

Co-authored-by: stevemacenski <stevenmacenski@gmail.com>
Co-authored-by: Carl Delsey <1828778+cdelsey@users.noreply.github.com>

* Switch to nightly tag for release image (ros-navigation#1746)

as tests for connext rmw have been disabled.54

* Parameterization of the tf_tol argument for getCurrentPose calls (ros-navigation#1735)

* parametrized collision_checker getCurrentPose timeout

* Parameterized tf_tol for spin and backup recoveries

* Parameterized tf_tol for goal_reached_condition

* moved transform_tolerance_ to recovery.hpp

* moved transform_tolerance parameter declaration to bt_navigator

* Fixed typo

* Fixed transform_tolerance_ location and transform_tolerance param declaration location

* Parameterized tf_tol for distance_controller.cpp

* Revert libgazebo11 workaround for CI (ros-navigation#1750)

* Revert libgazebo11 workaround

* Revert gazebo_ros_pkgs to main ros2 branch

* Resolves ros-navigation#938 (ros-navigation#1747)

The forward_point_distance used in the GoalAlign and PathAlign critics projects the current pose forward a default 0.325 meters before scoring the trajectory. This can cause velocities that create sharp turns into obstacles to be chosen (reproducible with the Turtlebot3 simulation).

For TB3, which is small in size, 0.325 meters is too far. Instead, enable GoalAlign and PathAlign critics in the DWB controller and shorten the critics' forward_point_distance (how far the current pose is project given the current orientation before scoring the trajectory) from the default 0.325 meters to 0.1 meters which improves stability when running with TB3.

Signed-off-by: Jack Pien <jack@jackpien.com>

* make basic failing test for tf2 wrapper (start of robot utils tests) (ros-navigation#1743)

* make basic failing test for tf2 wrapper

* add file :-)

* Run rosdep update in Dockerfile and CI (ros-navigation#1751)

So we don't have to wait for the nightly parent image to update rosdep

* Don't pass rosdistro when using empty index (ros-navigation#1752)

Context: osrf/docker_images#399

* Explicitly set junit_family parameter for nav2_gazebo_spawner tests (ros-navigation#1753)

* Parameterize frame IDs (ros-navigation#1742)

* Use parameterized frames (ros-planning#1726)

Signed-off-by: ymd-stella <world.applepie@gmail.com>

* Expore frame to ports in GoalReached and add params to bringu yaml files

* Fix recovery interface

* Update launch file and add recovery parameters to bringup yaml

* Remove lifecycle node params

* Update bringup param files

Signed-off-by: Sarthak Mittal <sarthakmittal2608@gmail.com>

* Fix cpplint error

* Fix nav2_recoveries cpplint errors

Co-authored-by: ymd-stella <world.applepie@gmail.com>

* Add the goal to NavFN tolerance region traversing algorithm (ros-navigation#1734)

* Consider the goal itself when looking to potential within tolerance region

* Fixed comments

* Re-enable nightly debug builds for codecov (ros-navigation#1760)

Looks like codecov analytics from merged PRs alone do not update codecov status for the master branch.
Re-enabling nightly debug builds to keep codecov status on master up-to-date

* Wait for initial pose and increase timeouts (ros-navigation#1759)

Initial pose is needed for the test to run
so it makes sense to wait for it till it times out.

* removed unused condition (ros-navigation#1769)

* Added use of declare_parameter_if_not_declared. (ros-navigation#1765)

* Added use of declare_parameter_if_not_declared.

* Fixed column width.

* Whitespace removal

* Style cleanup.

* a bugfix of clear costmap service action (ros-navigation#1764)

The following is an example of the error.
[ERROR] [1590171638.335693813] [bt_navigator]: Action server failed while executing action callback: "failed to send request: ros_request argument is null, at /opt/ros/src/ros2/rcl/rcl/src/rcl/client.c:278"a bugfix of clear costmap service action

Signed-off-by: Daisuke Sato <daisukes@cmu.edu>

* Add condition nodes for time and distance replanning (ros-navigation#1705)

* Add condition nodes and behavior tree to enable replan on new goal

Signed-off-by: Sarthak Mittal <sarthakmittal2608@gmail.com>

* Fix time expired and distance traveled conditions

* Remove new_goal_received from blackboard

* Fix IDLE check condition in new condition nodes

* Fix lint errors

* Fix lint errors

* Address reviewer's comments

Signed-off-by: Sarthak Mittal <sarthakmittal2608@gmail.com>

* Add tests

Signed-off-by: Sarthak Mittal <sarthakmittal2608@gmail.com>

* a patch for ros-navigation#1773 BT navigator nodes with use_sim_time (ros-navigation#1776)

Signed-off-by: Daisuke Sato <daisukes@cmu.edu>

* Replace deprecated launch params (ros-navigation#1778)

* Update deprecated launch params

Signed-off-by: Sarthak Mittal <sarthakmittal2608@gmail.com>

* Revert internal python changes

Signed-off-by: Sarthak Mittal <sarthakmittal2608@gmail.com>

* adding backup tests (ros-navigation#1774)

* adding backup tests

* add negative case

* correct termination logic

* increase speed

* fixish failure test case

* declared default_critic_namespaces param (ros-navigation#1785)

* List of parameters in the stack  (ros-navigation#1761)

* Initial commit

* Added AMCL params and some formatting fixes

* Added some missing params

* Added bt nodes ports

* fixed typo

* Added <> to base names + some reformating

* added default_critic_namespaces param to dwb_local_planner

* Fix some parameters not being passed to getCurrentPose (ros-navigation#1790)

Signed-off-by: ymd-stella <world.applepie@gmail.com>

* Add SLAM Toolbox and map_saver_server into launch-files (ros-navigation#1768)

* Add SLAM launch file

Fix possible collision of laser scan with camera on waffle

* Simplifications and fixes after review

* Increase save_map_timeout to 5 sec to comply with SLAM Toolbox map rate

* BT navigator conversion fix (ros-navigation#1793)

* include bt_conversions.hpp to convert input properly

Signed-off-by: Daisuke Sato <daisukes@cmu.edu>

* delete redundant include statement

Signed-off-by: Daisuke Sato <daisukes@cmu.edu>

* Add complete parameter description documentation (ros-navigation#1786)

* adding a bunch of parameter descriptions

* ading costmap param descriptions

* add AMCL parameters

* adding DWB params

* resolving review questions

* include planner and controller ID parameters

* fixing jack's requests

* Test for lifecycle manager (ros-navigation#1794)

* Add test

* Add more coverage

* Merge test header file with executable

* Address PR reviewer's comment

* Add some more coverage

* Revert accidental changes to localization_launch.py file.

* Update modified default_bt_xml_filename parameter (ros-navigation#1797)

Parameter ``bt_xml_filename`` has changed to ``default_bt_xml_filename``

Co-authored-by: Aitor Miguel Blanco <aitormibl@gmail.com>
Co-authored-by: Shivang Patel <shivaang14@gmail.com>
Co-authored-by: Davide Faconti <davide.faconti@gmail.com>
Co-authored-by: Steve Macenski <stevenmacenski@gmail.com>
Co-authored-by: crthilakraj <crthilakraj@users.noreply.github.com>
Co-authored-by: chikmagalore.thilak <chikmagalore.thilak@bshg.com>
Co-authored-by: Ashwin Bose <ashwinbose123@gmail.com>
Co-authored-by: Alexey Merzlyakov <60094858+AlexeyMerzlyakov@users.noreply.github.com>
Co-authored-by: Shrijit Singh <shrijitsingh99@gmail.com>
Co-authored-by: p-vega <vega@enib.fr>
Co-authored-by: Ruffin <roxfoxpox@gmail.com>
Co-authored-by: Francisco Martín Rico <fmrico@gmail.com>
Co-authored-by: Sarthak Mittal <sarthakmittal2608@gmail.com>
Co-authored-by: Siddarth Gore <siddarth.gore@gmail.com>
Co-authored-by: Sarathkrishnan Ramesh <sarathkrishnan99@gmail.com>
Co-authored-by: Sean Yen <seanyen@microsoft.com>
Co-authored-by: Marwan Taher <marokhaled99@gmail.com>
Co-authored-by: TingChang <qting0529@hotmail.com>
Co-authored-by: Carl Delsey <1828778+cdelsey@users.noreply.github.com>
Co-authored-by: Jack Pien <jack@jackpien.com>
Co-authored-by: ymd-stella <world.applepie@gmail.com>
Co-authored-by: tgreier <tgreier@moog.com>
Co-authored-by: Daisuke Sato <43101027+daisukes@users.noreply.github.com>
Co-authored-by: ymd-stella <7959916+ymd-stella@users.noreply.github.com>
savalena pushed a commit to savalena/navigation2 that referenced this pull request Jul 5, 2024
* Added goal updated condition node

Signed-off-by: Aitor Miguel Blanco <aitormibl@gmail.com>

* Updated bt_navigator readme and added missing failure condition

Signed-off-by: Aitor Miguel Blanco <aitormibl@gmail.com>

* Updated bt_navigator readme

Signed-off-by: Aitor Miguel Blanco <aitormibl@gmail.com>

* Update nav2_bt_navigator/README.md

Co-authored-by: Steve Macenski <stevenmacenski@gmail.com>

* Update nav2_bt_navigator/README.md

Co-authored-by: Steve Macenski <stevenmacenski@gmail.com>

* Update nav2_bt_navigator/README.md

Co-authored-by: Steve Macenski <stevenmacenski@gmail.com>

Co-authored-by: Steve Macenski <stevenmacenski@gmail.com>
Sign up for free to join this conversation on GitHub. Already have an account? Sign in to comment

Labels

None yet

Projects

None yet

Development

Successfully merging this pull request may close these issues.

Wait recovery isn't preemable from a new navigation request

3 participants