[Uptime] condense waterfall chart visuals#96914
Conversation
|
Pinging @elastic/uptime (Team:uptime) |
|
@elasticmachine merge upstream |
|
To be honest i don't like the condensed view, it looks too crowded , rows looks too close, chart bars are too small, clicking between rows feels like, i am not confident where i am going to click at thoughts @drewpost @katrin-freihofner This vs now, our current view is cleaner to look at and read at, click at , interact with. |
|
I agree, I think the text becomes hard to read in the condensed version. cc @liciavale |
|
@elasticmachine merge upstream |
…-uptime-waterfall-condense-visuals
…ps://github.com/dominiqueclarke/kibana into feature/90913-uptime-waterfall-condense-visuals
💚 Build SucceededMetrics [docs]Async chunks
History
To update your PR or re-run it, just comment with: |
shahzad31
left a comment
There was a problem hiding this comment.
Looks good !!
Though i still think it's too condensed :D
But since it's a go ahead from design so approving. !!
* condense waterfall chart visuals * adjust font size of waterfall chart items to medium Co-authored-by: Kibana Machine <42973632+kibanamachine@users.noreply.github.com>
💚 Backport successful
This backport PR will be merged automatically after passing CI. |
* condense waterfall chart visuals * adjust font size of waterfall chart items to medium Co-authored-by: Kibana Machine <42973632+kibanamachine@users.noreply.github.com> Co-authored-by: Dominique Clarke <doclarke71@gmail.com>


Fixes #90913
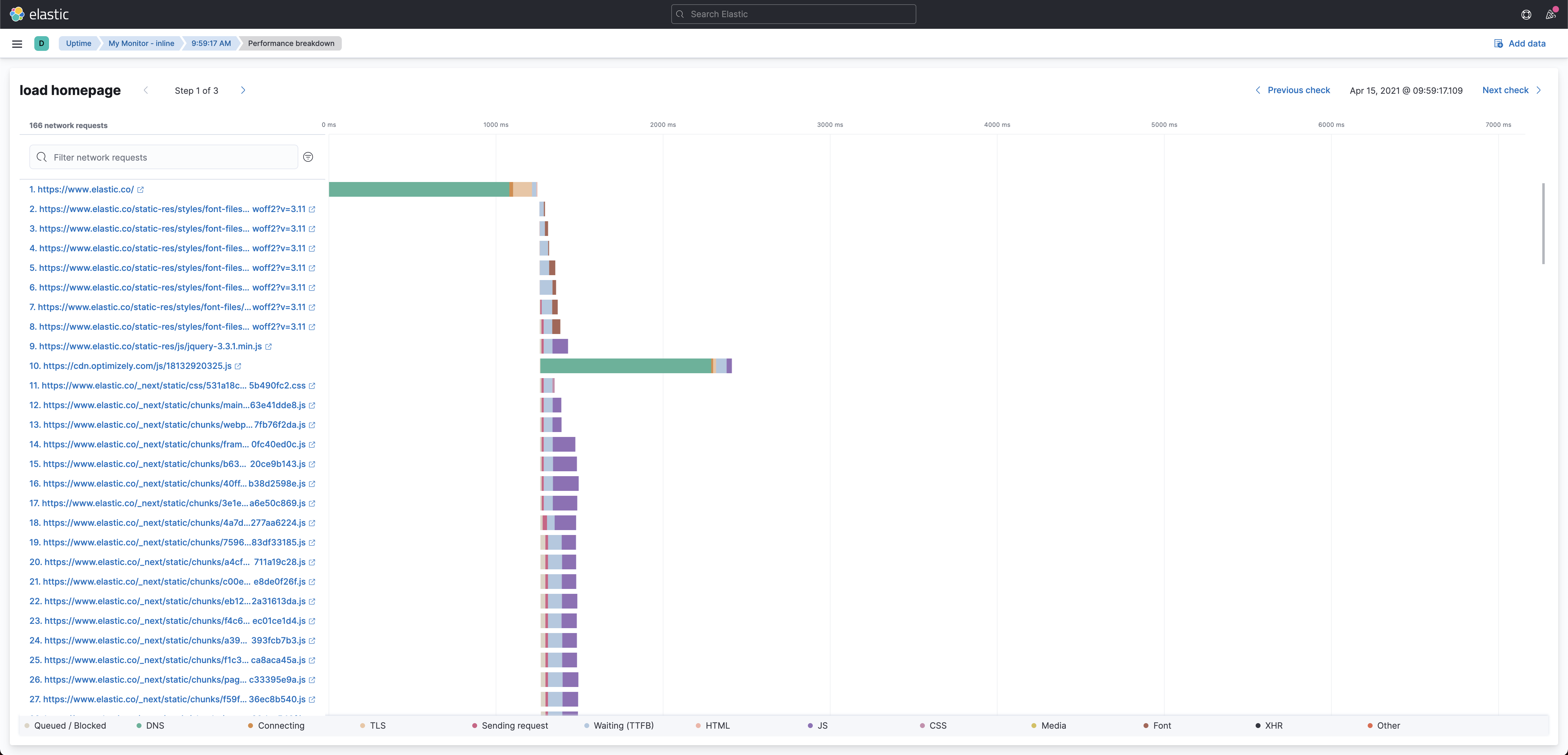
Summary
Condenses the bar height down to 24px and sets the font size to small.
Testing