Skip to content

Conversation

@coolderli
Copy link
Contributor

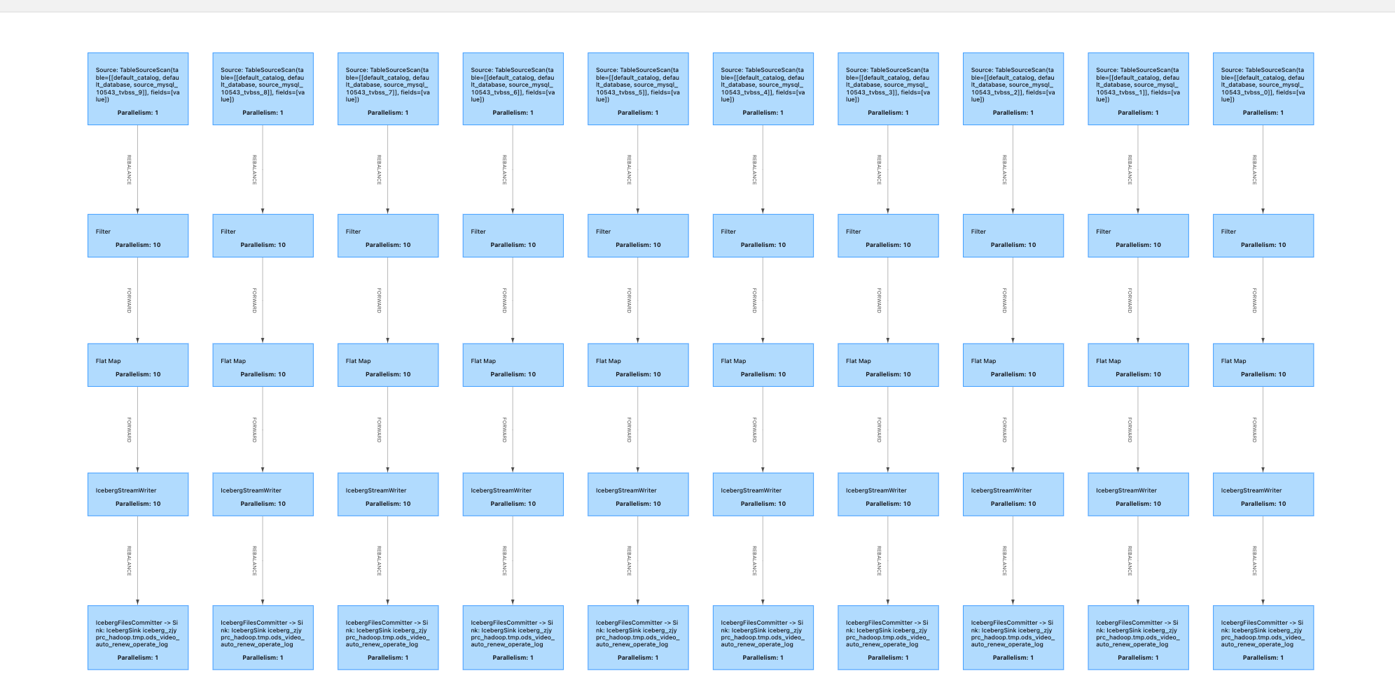
When there is more than one iceberg-flink-committer on one task manager, the manifest location generated by flink will have the same location. And then it will have a conflict with each other. I think the fileCount should always increment.
There is my problem. This is rare, but we'd better fix it.
I think the correct is we should union all sources, then there will be only one iceberg-flink-committer operator.

image
image

@github-actions github-actions bot added the flink label Jan 26, 2022
@coolderli
Copy link
Contributor Author

I found the ci failed: https://github.com/apache/iceberg/runs/4947986168?check_suite_focus=true#step:6:203
But I don't think it was caused by my changes. I can try to fix it.

@coolderli coolderli changed the title Flink: Fix manifest location conflict when exist same subtask Flink: Fix manifest location conflict when exist more than one committer on the same taskmanager Jan 26, 2022
import org.apache.iceberg.relocated.com.google.common.base.Strings;

class ManifestOutputFileFactory {
private static final AtomicInteger fileCount = new AtomicInteger(0);
Copy link
Contributor

Choose a reason for hiding this comment

The reason will be displayed to describe this comment to others. Learn more.

I am not sure making it static is the right fix. Instead, we probably should fix the generatePath method and include the full table name in the path.

  private String generatePath(long checkpointId) {
    return FileFormat.AVRO.addExtension(String.format("%s/%s-%05d-%d-%d-%05d", 
         fullTableName, flinkJobId, subTaskId,
        attemptNumber, checkpointId, fileCount.incrementAndGet()));
  }

Copy link
Contributor Author

Choose a reason for hiding this comment

The reason will be displayed to describe this comment to others. Learn more.

@stevenzwu I think that including the full table name can not solve this problem because the target table may be the same one.

Copy link
Contributor

Choose a reason for hiding this comment

The reason will be displayed to describe this comment to others. Learn more.

hmm. I didn't think about the case where target table can be the same. However, I also think the static variable may also not be enough. I think we can still get name collision when those committer operators run on different TMs. we may want to use this unique id from StreamingRuntimeContext

    /**
     * Returned value is guaranteed to be unique between operators within the same job and to be
     * stable and the same across job submissions.
     *
     * <p>This operation is currently only supported in Streaming (DataStream) contexts.
     *
     * @return String representation of the operator's unique id.
     */
    public String getOperatorUniqueID() {
        return operatorUniqueID;
    }

Copy link
Contributor Author

Choose a reason for hiding this comment

The reason will be displayed to describe this comment to others. Learn more.

@stevenzwu This is the operator unique id is fine. I will fix it.

Copy link
Contributor Author

Choose a reason for hiding this comment

The reason will be displayed to describe this comment to others. Learn more.

@stevenzwu I have updated the pr. Could you please review it again? Thanks.

@stevenzwu
Copy link
Contributor

@coolderli can you create this PR for 1.14 only? we typically create a PR for the latest version. then we can create backport PR separately. In the backport PR, we show the diffs for the relevant sub folders. e.g. #3870 (comment)

@coolderli
Copy link
Contributor Author

@coolderli can you create this PR for 1.14 only? we typically create a PR for the latest version. then we can create backport PR separately. In the backport PR, we show the diffs for the relevant sub folders. e.g. #3870 (comment)

@stevenzwu Thanks for reminding me about that. I have removed the modify on 1.12 and 1.13. Could you please take a look again?

private String generatePath(long checkpointId) {
return FileFormat.AVRO.addExtension(String.format("%s-%05d-%d-%d-%05d", flinkJobId, subTaskId,
attemptNumber, checkpointId, fileCount.incrementAndGet()));
return FileFormat.AVRO.addExtension(String.format("%s-%05d-%s-%d-%d-%05d", flinkJobId, subTaskId,
Copy link
Contributor

Choose a reason for hiding this comment

The reason will be displayed to describe this comment to others. Learn more.

nit: might be more consistent if we follow the order of jobId, operatorId, subtaskId

Copy link
Contributor

Choose a reason for hiding this comment

The reason will be displayed to describe this comment to others. Learn more.

+1. Little things like that to be more consistent make developer experience a lot smoother in the aggregate.

Copy link
Contributor Author

Choose a reason for hiding this comment

The reason will be displayed to describe this comment to others. Learn more.

Agreed, I'll fix it.

@stevenzwu
Copy link
Contributor

@coolderli This PR is almost ready. I left a nit comment.

Also we probably should update the PR description. The essence of the collision problem is that we may have multiple committers for multiple sink tables, no matter it is the same TM or different TMs.

Comment on lines 67 to 68
return new ManifestOutputFileFactory(ops, table.io(), table.properties(), flinkJobId, subTaskId,
operatorUniqueId, attemptNumber);
Copy link
Contributor

Choose a reason for hiding this comment

The reason will be displayed to describe this comment to others. Learn more.

Nit: Can we fit all of the arguments on one line if they're placed on the next line?

    return new ManifestOutputFileFactory(
        ops, table.io(), table.properties(), flinkJobId, subTaskId, operatorUniqueId, attemptNumber);

You could also make the new parameter into operatorUid (or operatorId) to shorten it.

Not a blocker by any means but would be nice if possible. =)

Copy link
Contributor Author

Choose a reason for hiding this comment

The reason will be displayed to describe this comment to others. Learn more.

@kbendick Thanks, I'll fix it

@coolderli coolderli changed the title Flink: Fix manifest location conflict when exist more than one committer on the same taskmanager Flink: Fix flink manifest location collision when there are multiple committers for multiple sink tables Jan 28, 2022
static ManifestOutputFileFactory createOutputFileFactory(Table table, String flinkJobId, int subTaskId,
long attemptNumber) {
static ManifestOutputFileFactory createOutputFileFactory(Table table, String flinkJobId, String operatorUniqueId,
int subTaskId, long attemptNumber) {
Copy link
Contributor

Choose a reason for hiding this comment

The reason will be displayed to describe this comment to others. Learn more.

nit: this indention seems not matching the current code style

Copy link
Contributor Author

Choose a reason for hiding this comment

The reason will be displayed to describe this comment to others. Learn more.

Done, but I found the ci had passed. Never mind, I have fixed it.

@rdblue
Copy link
Contributor

rdblue commented Feb 4, 2022

Looks good. Thanks for fixing this, @coolderli!

@rdblue rdblue merged commit afa9c60 into apache:master Feb 4, 2022
@rdblue rdblue added this to the Iceberg 0.13.1 Release milestone Feb 4, 2022
amogh-jahagirdar pushed a commit to amogh-jahagirdar/iceberg that referenced this pull request Feb 10, 2022
samarthjain pushed a commit to samarthjain/incubator-iceberg that referenced this pull request Apr 6, 2022
vanliu-tx pushed a commit to BKBASE-Plugin/iceberg that referenced this pull request May 11, 2022
sunchao pushed a commit to sunchao/iceberg that referenced this pull request May 9, 2023
Sign up for free to join this conversation on GitHub. Already have an account? Sign in to comment

Labels

Projects

None yet

Development

Successfully merging this pull request may close these issues.

4 participants